GEOREKA combines volumetric domain modelling, integrated machine learning, and visual workflows in a single, affordable package. Every feature listed here is included in the base license — no extensions, no add-ons, no surprises.
Six capabilities that fundamentally change how you build, validate, and communicate geological models.
Every geological domain is a true 3D volume from the start — not a set of boundary surfaces stitched together. Define domains using inside/outside points and implicit functions. Output as tetrahedral grids, triangulated solids, or block models.
Compare Inverse Distance Weighting, Radial Basis Functions, Ordinary Kriging, and ML regression in a single view — all included in base price. Evaluate on regular grids or directly on your geological model. Volume and grade summaries update in the information panel.
Every modelling step is visible in an editable workflow graph. Trace any result back to its input data. Reuse workflows across projects. A single image documents your entire modelling process — from raw drillhole data to final model.
Dynamically link 2D scatter plots to the 3D view — select a cluster in the plot and see it light up spatially. Explore inter-element relationships using ML feature similarity clustering. Identify geochemical halos and sub-domains across all elements simultaneously.
Model complex veins and dikes with the implicit Vein object. Hanging wall and footwall points are classified automatically from manual selections, one vein at a time. Combine vein and dike models in the domain modelling process to create vein systems and dike swarms.
Estimate structural orientation from grade data to validate if grades are correlated to structure. Highlight main structural trends from structural surfaces interpolated directly from structural measurements.
Most geological modelling software forces you to define domains by digitizing contact surfaces. GEOREKA takes a fundamentally different approach: every domain is a 3D volume described by a signed distance function (SDF).
Provide inside and outside points — from drillhole intervals or manual picks — and GEOREKA estimates an implicit function that describes the entire volume. Combine multiple domain functions to define their relative ages and relationships: intrusions, unconformities, faults, and stratigraphic sequences.



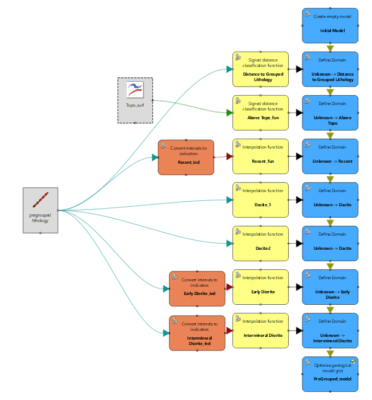
In GEOREKA, modelling is not a fixed pipeline from input to output. Instead, you build a workflow that fits the problem at hand — and every step is visible in an editable node graph.
Each workflow documents exactly which data sources, interpolation methods, and domain definitions were used. Share a single screenshot with a reviewer and they can understand your entire methodology. Workflows are saved with the project and can be reused across new datasets with different drillhole data.
Traditional geological analysis looks at elements one at a time. GEOREKA’s clustering tool analyses all elements simultaneously in a higher-dimensional space — combining X, Y, Z coordinates with Au, Cu, As, Mo, Pb, Zn, and any other assay values.
Automatically clusters elements based on high, middle and low grade, before GEOREKA calculates a similarity measure for every other sample in the dataset. The results, mapped back to 3D, can reveal geochemical halos, sub-domain boundaries, and multi-element correlations that single-element analysis would miss.


GEOREKA treats every interpolation method — Inverse Distance Weighting, Radial Basis Functions, Ordinary Kriging, and ML regression — as a function that can be evaluated, compared, and combined.
View two estimation results simultaneously in the 3D window with real-time cut-off adjustments. Evaluate functions on regular grids or directly on a geological model to get volume-weighted grade averages. The information panel displays tonnage, grade, and volume for any cut-off — no separate reporting step needed.
Join geologists worldwide who switched to GEOREKA for better modelling, clearer workflows, and fair pricing. Your 14-day trial includes every feature — no limitations.